华翔升学-河北单招培训

单/招/培/训/行/业/领/跑/者

2026 年河北省高职单招 10 大类考试内容全拆解(面向普通考生)

361 阅读 更新时间:2025-10-31 14:13:15 -- 作者:华翔单招

准备 2026 年河北高职单招的同学注意!明晰各大类考试内容是备考关键 —— 不同类别在科目、题型、考查重点上差异明显,直接影响备考方向与录取结果。提前掌握这些信息,才能避免盲目复习,精准发力。下面就为大家梳理 2026 年河北高职单招各大类考试内容核心要点。


文化素质-语文


微信图片_2025-10-31_141517_719.png


文化素质-数学


微信图片_2025-10-31_141524_559.jpg


职业技能-考试一类


微信图片_2025-10-31_141526_855.png


职业技能-考试二类



微信图片_2025-10-31_141529_111.png

职业技能-考试三类

微信图片_2025-10-31_141531_159.png



职业技能-考试四类



微信图片_2025-10-31_141533_182.png

职业技能-考试五类



微信图片_2025-10-31_141535_216.png

职业技能-考试六类


微信图片_2025-10-31_141536_975.png


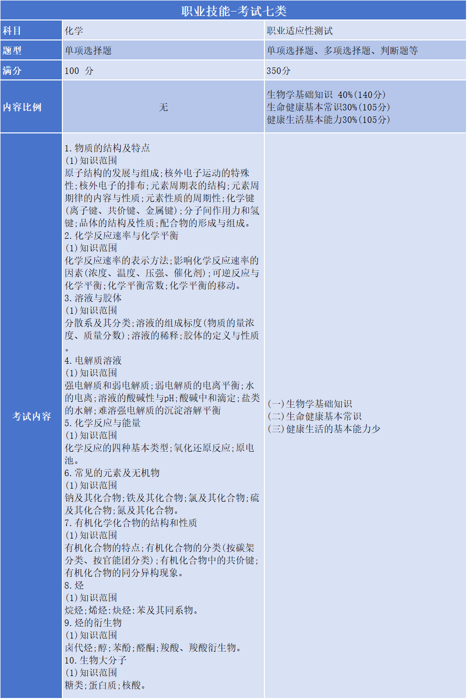
职业技能-考试七类


微信图片_2025-10-31_141538_649.png


职业技能-考试八类



微信图片_2025-10-31_141540_511.png

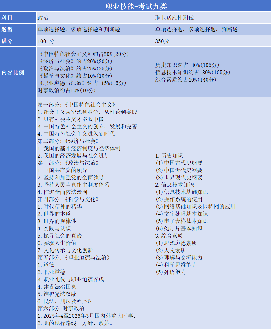
职业技能-考试九类


微信图片_2025-10-31_141542_399.png


职业技能-考试十类

微信图片_2025-10-31_141544_247.png



大家可对照目标类别,规划复习节奏,扎实攻克知识点、熟练题型。相信找准方向、全力备考,定能在考试中发挥优势,顺利进入心仪院校。后续我们会持续更新单招动态与备考干货,记得关注获取更多实用信息!



猜你喜欢