单/招/培/训/行/业/领/跑/者
网站首页
华翔风采
单招资讯
招生计划
录取分数
院校动态
考试大纲
一分一档
单招课程
联系我们
当前位置
首页
>>
单招资讯
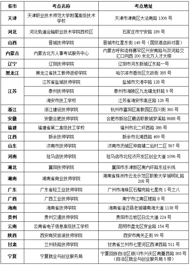
天津职业技术师范大学2022年单独招生统一考试考点信息
1254 阅读
更新时间:2022-06-20 09:19:19 -- 作者:华翔单招
学校将结合疫情防控要求和实际情况,酌情调整考试时间、地点。
上一篇:
曹妃甸职业技术学院单招分数线
下一篇:
2021年天津职业技术师范大学河北省单独招生本科、专科分数线
猜你喜欢
公共管理与服务、旅游、公安与司···
石家庄市2022年高职单招考试···
2025年华北理工大学轻工学院···
财经商贸等所涉及专业
2025年河北单招学前教育类招···
2021年石家庄医学高等专科学···
邯郸科技职业学院2025年单招···
曹妃甸职业技术学院2021年单···
中专、技校、职高学生如何在高职···
2025年昆玉职业技术学院河北···
邢台应用技术职业学院2025年···
2023年河北省高职单招考试五···
2025年河北省单招电子电工类···
河北单招必看!这 6 所公办本···
沧州航空职业学院2025年单招···
×
在线留言
{eyou:guestbookform type='default' typeid='12'}
华翔教育单招网
{eyou:global name='web_attr_6' /}
{/eyou:guestbookform}