单/招/培/训/行/业/领/跑/者
网站首页
华翔风采
单招资讯
招生计划
录取分数
院校动态
考试大纲
一分一档
单招课程
联系我们
当前位置
首页
>>
单招资讯
河北单招升本党速藏!单招专业能升啥本科?这份专业对照表终于找到了
209 阅读
更新时间:2025-10-31 13:36:30 -- 作者:华翔单招
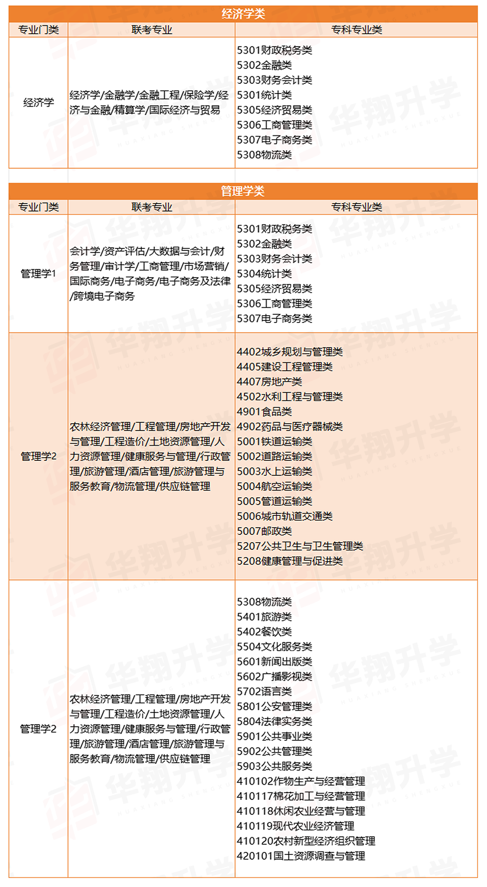
不少河北单招同学和家长都迷茫,
单招专业能接哪些本科专业?
别慌,这份
河北普通专升本
本专科专业(类)对照表
帮你解惑!
📢
📢
📢
划重点!
2026 年起,考生须按所学专科专业,
严格对应选择本科联考专业。
比如专科专业为
大数据会计
,
属于
财会会计类
,
则可报考经济学、
管理学1、理工3下任意联考专业。
有专升本打算的
单招同学
赶紧参考对照表明确目标
提前备考吧!
上一篇:
26河北单招参考丨考试二类招生计划及投档分一览
下一篇:
2026年河北单招 | 各地市院校名单一览
猜你喜欢
2025年河北省高职单招考试十···
2021年河北正定师范高等专科···
2025年河北青年管理干部学院···
关于2022年河北省高职单招考···
唐山幼儿师范高等专科学校202···
天津轻工职业技术学院2022年···
河北家长必看!高职单招 vs ···
2025年唐山科技职业技术学院···
2023年河北省普通高等职业教···
河北交通职业技术学院2025年···
教育与体育(体育专业除外)、新···
2025年河北省高职单招【财经···
【最新消息】河北单招一所专科院···
2021年高职单招廊坊燕京职业···
2024年河北单招考试三类专业···
×
在线留言
{eyou:guestbookform type='default' typeid='12'}
华翔教育单招网
{eyou:global name='web_attr_6' /}
{/eyou:guestbookform}